发布时间:2023-10-24 浏览次数:655
9月22日,国家药品监督管理局医疗器械标准管理中心正式发布关于征求《肿瘤组织基因突变检测试剂盒(高通量测序法)》医疗器械行业标准(征求意见稿)意见的通知。

自2023年5月始,历经起草、讨论、验证等工作,来自企业、审评、检测机构、医院等单位,共计200余人次参与,于9-11月进入征求意见阶段。
肿瘤组织基因突变检测试剂盒(高通量测序法)作为医用高通量测序类产品中最具代表性的产品之一,截至目前,NMPA批准的基于高通量测序法的肿瘤基因突变检测试剂盒多达18个,本标准的建立,必将进一步规范肿瘤组织基因突变检测试剂盒产品的设计开发,从而为规范临床肿瘤诊疗相关的分子检测奠定基础。
文件适用于基于探针捕获法或多重PCR法的高通量测序试剂盒,该试剂盒用于检测肿瘤患者福尔马林固定石蜡包埋(FFPE)组织样本中的单核苷酸变异(SNVs)、插入缺失变异(Indels)、拷贝数变异(CANs)、基因融合(Fusion)、肿瘤突变变异(TMB)和微卫星不稳定(MSI)。



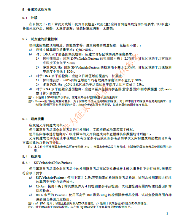
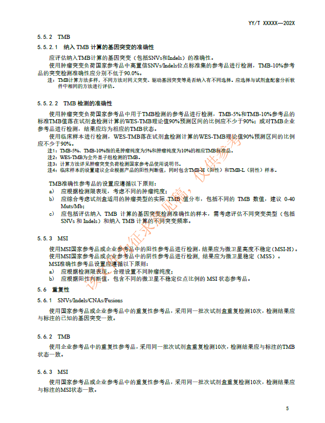
水木济衡作为中关村水木医疗集团旗下国产全品类标准品、质控品综合服务商,提供肿瘤组织样本的单核苷酸变异(SNVs)、插入缺失变异(Indels)、拷贝数变异(CNAs)、基因融合(Fusions)、肿瘤突变负荷(TMB)和微卫星不稳定(MSI)参考品,各突变位点突变频率可接受1%-100%定制,提供gDNA、cfDNA、FFPE不同形式,可满足相关检测研发团队产品开发、性能验证 企业参考品及企业参考盘的定制需求,为医学实验室项目的开展提供性能验证用参考品。
水木济衡肿瘤分子质控品定制位点参考
基因
氨基酸变异
碱基突变
COSMIC ID
AKT1
p.E17K
c.49G>A
COSM33765
ALK
p.F1174L
c.3522C>A
COSM28055
BCR-ABL1(e14a2)
NA
NA
COSF1755
BRAF
p.V600E
c.1799T>A
COSM476
BRCA1
p.S186F
c.557C>T
COSM3190138
BRCA2
p.D596H
c.1786G>C
COSM5989798
CCDC6(1)-RET(12)
NA
NA
COSF1271
EGFR
p.G719S
p.G719S
COSM6252
EGFR
p.L858R
c.2573T>G
COSM6224
EGFR
CNV
NA
NA
EGFR
p.L861Q
c.2582T>A
COSM6213
EGFR
p.S768I
c.2303G>T
COSM6241
EGFR
p.T790M
c.2369C>T
COSM6240
EGFR
p.E746_A750del
c.2235_2249del
COSM6223
EGFR
p.G719A
c.2156G>C
COSM6239
EGFR
p.G719C
c.2155G>T
COSM6253
EGFR
p.D770_N771insSVD
c.2311_2312ins
GCGTGGACA
COSM13428
EGFR
p.V769_D770insASV
c.2307_2308insGCCAGCGTG
COSM12376
EGFR
p.L747_P753>S
c.2240_2257del18(TAAGAGAAGCAACATCTC)
COSM12370
EGFR
p.L747_A750>P
c.2239_2248TTAAGAGAAG>C
COSM12382
EGFR
p.E746_S752>V
c.2237_2255AATTAAGAGAAGCAACATC>T
COSM12384
EGFR
p.E746_A750del
c.2236_2250del
COSM6225
EML4(13)-ALK(20)
NA
NA
COSF408
EML4(6)-ALK(20)
NA
NA
COSF474
ERBB2
CNV
NA
NA
ERBB2
p.A775_G776insYVMA
c.2324_2325ins12
ATACGTGATGGC
COSM20959
EVT6-NTRK3
NA
NA
IDH1
p.R132C
c.394C>T
COSM28747
JAK2
p.V617F
c.1849G>T
COSM12600
KRAS
p.G12A
c.35G>C
COSM522
KRAS
p.G13D
c.38G>A
COSM532
KRAS
p.G12C
c.34G>T
COSM516
KRAS
p.G12R
c.34G>C
COSM518
KRAS
p.G12V
c.35G>T
COSM520
KRAS
p.Q61H
c.183A>T
COSM555
KRAS
p.Q61L
c.182A>T
COSM553
KRAS
p.G12S
c.34G>A
COSM517
KRAS
p.A146T
c.436G>A
COSM19404
KRAS
p.Q61H
c.183A>C
COSM554
KRAS
p.G12D
c.35G>A
COSM521
KRAS
p.Q61R
c.182A>G
COSM552
KRAS
p.A18D
c.53C>A
COSM542
MET
p.L982_D1028del
c.2942_3082del
COSM13245
MET
CNV
NA
NA
NRAS
p.G12D
c.35G>A
COSM564
NRAS
p.Q61H
c.183A>T
COSM585
NRAS
p.Q61R
c.182A>G
COSM584
NRAS
p.Q61L
c.182A>T
COSM583
NRAS
p.G12C
c.34G>T
COSM562
NRAS
p.Q61K
c.181C>A
COSM580
NRAS
p.G12A
c.35G>C
COSM565
NRAS
p.G12V
c.35G>T
COSM566
NRAS
p.G13D
c.38G>A
COSM573
PIK3CA
p.H1047R
c.3140A>G
COSM775
PIK3CA
p.E542K
c.1624G>A
COSM760
PIK3CA
p.E545K
c.1633G>A
COSM763
SLC34A2(4)-ROS1(32&34)
NA
NA
COSF1196
TP53
p.R175H
c.524G>A
COSM10648
TP53
p.R273H
c.818G>A
COSM10660
TP53
p.Y220C
c.659A>G
COSM10758
TP53
p.R248W
c.742C>T
COSM10656
RUNX1_E5_RUNX1T1_E2
NA
NA
COSF2377
PML(E6)-RARA
(E3)
NA
NA
COSF2300
电话:010-69436691 / 13051159587
企业邮箱:smjh-sales@zgcsm.cn
公司地址:北京市北京经济技术开发区博兴五路10号1幢4层418、419
微信公众号
添加微信
北京水木济衡生物技术有限公司 (C)2022-2023 京ICP备2021004626号-1