发布时间:2023-10-08 浏览次数:507
“全国高血压日”
今天(10月8日)是第26个“全国高血压日”,最新数据显示,我国高血压患病人数约3.3亿,是导致冠心病、脑卒中等心血管疾病发病和死亡的主要原因。
高血压患者的个体化用药基因检测对于实现精准用药,避免或减少无效用药或药物不良反应,缩短试药周期,降低医疗费用,提高高血压控制率、减少并发症的发生有非常重要的意义。
2013年
卫计委合理用药专家委员会及中国医师协会高血压专业委员会发布《高血压合理用药指南(第2版)》,明确提出:不同个体对药物反应差异巨大,高血压用药时应考虑药物基因组学因素。
水木济衡作为中关村水木医疗集团旗下国产全品类标准品、质控品综合服务商,为临床实验室高血压用药相关基因检测项目提供完整的质控方案:
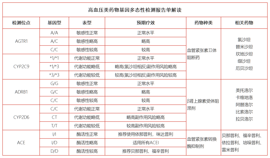
---共识推荐高血压用药相关基因CYP2D6、CYP2C9、ADRB1、AGTR1、ACE多基因型别覆盖;
---来源于人源细胞系,最大程度接近患者样本,可满足不同检测试剂质控需求;
---作为独立的第三方室内质控品,结果准确可靠,可溯源;
---可按照使用者需求进行定制,满足多元化室间比对或室间质量评价需求。
药物基因组质控品产品目录

电话:010-69436691 / 13051159587
企业邮箱:smjh-sales@zgcsm.cn
公司地址:北京市北京经济技术开发区博兴五路10号1幢4层418、419
微信公众号
添加微信
北京水木济衡生物技术有限公司 (C)2022-2023 京ICP备2021004626号-1